Zuletzt vor 3 Jahren ago aktualisiert.
In diesem Beitrag zum Mitarbeitervertrauen, werde ich Ihnen aufzeigen, warum Vertrauen so wichtig ist. Ich nenne Ihnen Gründe für einen Vertrauensmangel und welche positiven Auswirken Vertrauen hat. Außerdem stelle ich Ihnen Methoden vor, die dem Vertrauensaufbau dienen.
Inhaltsverzeichnis
Mitarbeitervertrauen
Nur wenn wir Menschen einander vertrauen, können wir unsere Fähigkeiten bündeln. Damit haben wir die Chance gemeinsam etwas zu schaffen, was dem Einzelnen unmöglich wäre. Damit ist Vertrauen eine Voraussetzung für eine tragfähige Partnerschaft. Nichtsdestotrotz ist auch ein gesundes Maß an Mißtrauen notwendig, um sich selbst vor großen Enttäuschungen zu bewahren.
Die Führung eines Unternehmens und auch die Mitarbeiterführung benötigen somit ein Mindestmaß an Vertrauen. Ist das Mitarbeiter-Vorgesetzten-Verhältnis vertrauensvoll, so können daraus erfüllende Erfolgsergebnisse entstehen.
Erwartungen
Mitarbeiter wie Führungskräfte haben Erwartungen an den jeweils anderen. So erwarten Mitarbeiter, dass ihre Leistungen wahrgenommen und anerkannt werden. Ferner erwarten sie, dass ihre Persönlichkeit geachtet und wertgeschätzt wird. Weiterhin erwarten sie Unterstützung durch die Führungskraft, wenn Schwierigkeiten auftreten. Und das diese sich ihrer persönlichen Sorgen und Nöte annehmen.
Die Führungskräfte hingegen erwarten, dass die Mitarbeiter ihre Fähigkeiten und Erfahrungen uneingeschränkt einbringen. Weiterhin, dass die Mitarbeiter gewissenhaft und umsichtig arbeiten. Und auch das sie ehrlich, loyal und auch teamfähig sind.
Glaubwürdigkeit
Für Mitarbeiter ist es wichtig zu wissen, woran sie bei ihrer Führungskraft sind. Selbst wenn die Führungskraft kein Sympathieträger ist, als zu streng angesehen wird oder andere Ansichten vertritt, solange er authentisch ist, werden die Mitarbeiter ihm folgen. Die Geradlinigkeit und Glaubwürdigkeit sind ein wesentliches Kriterium einer Führungskraft. Einem „Fähnchen im Wind“ können Mitarbeiter nur sehr schwer vertrauen, da sie nie wissen, in welche Richtung es sich entwickeln wird.
Doppelrolle als Führungskraft
Einerseits fühlen Sie sich als Führungskraft Ihren Mitarbeiter verpflichtet, andererseits treten manchmal Umstände ein, in denen Sie gegen sie entscheiden müssen. Solange Ihre Mitarbeiter Ihnen vertrauen, werden auch ungeliebte Aufgaben oder auch eher schmerzliche Maßnahmen akzeptiert. Allerdings auch nur solange, wie Ihre Mitarbeiter davon überzeugt sind, dass Sie nicht nur aus einer Laune heraus agieren oder gar willkürlich handeln.
Auch wenn Sie ein gegebenes Versprechen Ihren Mitarbeitern gegenüber einmal nicht einhalten können, werden es Ihre Mitarbeiter Ihnen nicht verübeln. Solange diese immer darauf vertrauen können, dass Sie das Versprechen nicht leichtfertig oder berechnend gegeben haben. Ihre Mitarbeiter werden annehmen, dass Sie schwerwiegende Gründe für Ihre Entscheidung hatten, Ihren Grundsätzen hingegen treu geblieben sind und Ihre Mitarbeiter auch nicht getäuscht haben.
Mögliche Gründe für einen Vertrauensmangel
Ich möchte Ihnen hier nur ein paar typische Gründe für einen Mangel an Mitarbeitervertrauen aufzählen.
- sich wiederholende Erfahrung, dass Veränderungen einseitig zu Lasten der Mitarbeiter gehen
- Gefühl Vorgesetzte kümmern sich nicht um die Mitarbeiter
- Gefühl Schicksal der Mitarbeiter ist den Führungskräften egal
- Mitarbeiter haben den Eindruck fehler- und mangelhaft informiert zu werden
- jahrelanges Engagement ist in Krisenzeiten oder in strategischen Entscheidungen ohne Bedeutung
- Führungskräfte und Unternehmensleitung setzen eher auf externes Wissen als auf das Wissen und die Kontakte der Mitarbeiter
- höhere Führungskräfte priorisieren ihren eigenen Vorteil höher als das Wohl des Unternehmens und den Erhalt von Arbeitsplätzen
Positive Effekte durch Mitarbeitervertrauen
Viele Aufgaben im Unternehmen sind sehr anspruchsvoll und bedürfen der Arbeit von Spezialisten. Diese müssen weitgehend selbstständig arbeiten können, da ihre Führungskräfte die Fachprobleme meist nur begrenzt verstehen. Dazu ist es aber notwendig, dass die Mitarbeiter sich mit ihrer Arbeit und dem Unternehmen identifizieren. Das kann nur gelingen, wenn es ein ausgeprägtes Vertrauensklima im Unternehmen gibt. Wie kann das jetzt genau aussehen?
Die Mitarbeiter müssen schnell, ohne bürokratische Hürden aus Misstrauen, auf Veränderungen am Markt reagieren können. Sie müssen den Fokus ihrer Arbeit auf die Kundenarbeit legen können, nicht auf die internen Abstimmungen. Kreativität, Experimentierfreudigkeit und Risikobereitschaft müssen durch freie Handlungsspielräume gefördert werden – gerade um sich gegen Konkurrenten zu behaupten. Je größer das Vertrauen untereinander und zu den Führungskräften ist, desto geringer sind die Kosten für Überwachung und Rechtfertigungen.
Vertrauensaufbau – Methoden
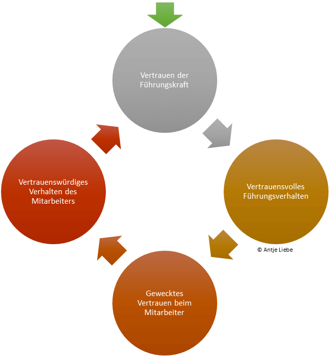
Vetrauensbildungsprozess
Einer muss den ersten Schritt machen. Er muss den Vertrauensprozess in Gang setzen. Dieser „Jemand“ sind Sie als Führungskraft. Sie haben das Vertrauen in Ihren Mitarbeiter. Dadurch entwickeln Sie ein vertrauensvolles Führungsverhalten ihm gegenüber. Das führt dazu, das Ihr Mitarbeiter andererseits Vertrauen zu Ihnen entwickelt. Dies wiederum führt zu einem vertrauenswürdigem Verhalten Ihnen als Führungskraft gegenüber und stärkt damit wiederum Ihr Vertrauen. Sie sehen es ist ein Kreislauf, der aber durch Sie in Gang gesetzt werden muss.

Vertrauensvolles Führungsverhalten
Wie erreichen Sie das? Dazu möchte ich Ihnen einige Tipps an die Hand geben. Denn Vertrauen kann man nicht befehlen, man muss es sich erwerben!
Machen Sie Ihre Mitarbeiter mit Ihren eigenen Führungsgrundsätzen vertraut.
Nutzen Sie die Gelegenheiten und sprechen Sie mit Ihren Mitarbeitern. Verdeutlichen Sie dabei Ihre eigenen Wertvorstellungen und Ziele. Aber äußern Sie dabei nicht nur Sachinformationen (Kommunikationsquadrat), sondern auch Ihre persönliche Meinung. Dabei dürfen Sie auch gern eigene Gefühle und Befindlichkeiten zum Ausdruck bringen. Solange es Ihre Autorität nicht untergräbt, können Sie auch über private Angelegenheiten sprechen.
Bleiben Sie in Ihrem Verhalten und Ihrer Persönlichkeit glaubwürdig und berechenbar.
Ihr Führungsverhalten sollte nicht von Gefühlsschwankungen beeinflusst werden. Informieren Sie Ihre Mitarbeiter auch über unbequeme Vorhaben rechtzeitig. Stehen Sie zu Ihren Versprechen bzw. seien Sie transparent, warum Sie sie nicht einhalten können. Lassen Sie Kritik zu Ihrer Person zu und setzen Sie sich mit ihr auseinander. Gestehen Sie auch Fehler und Irrtümer ein. Unterbinden Sie schnellstmöglich schädigende Gerüchte. Vergessen Sie nicht Ihre Mitarbeiter vorbehaltlos zu loben. Zeigen Sie genauso Fehler unbefangen und kurz und bündig auf.
Seien Sie partnerschaftlich, fair und zuverlässig.
Zeigen Sie Interesse und Verständnis für die Sorgen, Nöte und Wünsche Ihrer Mitarbeiter. Beraten und unterstützen Sie sie bei Problemen. Setzen Sie sich für die Interessen Ihrer Mitarbeiter ein. Geben Sie keine persönlichen oder peinlichen Informationen, die Ihnen anvertraut wurden, weiter. Kritisieren Sie Ihre Mitarbeiter nur in vier-Augen-Gesprächen. Diese Kritik sollte immer so gestaltet werden, dass Sie helfen und unterstützen wollen. Übernehmen Sie Ihnen berichtete Mängel und Kritiken nie ungeprüft. Beschützen Sie Ihre Mitarbeiter vor Kritik von außen, stellen Sie sich vor sie. Bleiben Sie auch bei ärgerlichen Tatsachen fair und gerecht.
Bringen Sie Ihren Mitarbeitern Vertrauen entgegen.
Trauen Sie Ihnen ruhig schwierige und verantwortungsvolle Aufgaben zu. Zeigen Sie sich bei der Aufgabenverteilung zuversichtlich und sprechen Sie Ihren Mitarbeitern Mut zu. Lassen Sie Ihre Mitarbeiter weitestgehend selbstständig arbeiten. Nehmen Sie Vorschläge und Bedenken Ihrer Mitarbeiter ernst und holen Sie vor wichtigen Entscheidungen die Meinung Ihrer Mitarbeiter ein. Entscheiden Sie sich nicht ohne triftigen Grund gegen die Meinung und die Interessen Ihrer Mitarbeiter. Erläutern Sie unbedingt, warum Sie so entschieden haben. Beschränken Sie sich bei Kontrollen auf Ergebniskontrollen. Aber kontrollieren Sie nicht mehr als es das Risiko und Ihre Führungsverantwortung erfordern.

Antje Liebe wohnt und arbeitet in einem kleinen Dorf im Harz – zusammen mit ihren zwei Pferden. Sie berät und coacht Unternehmen und Privatpersonen zu den Themen Onlineauftritt, Analysen der Unternehmungen, Gesundheitsvorsorge, Stressbewältigung und Burnout-Prävention, Motivation, Persönlichkeits- und Teamentwicklung. Je nach Thema als Einzel- oder Gruppen- oder Teamveranstaltungen – inhouse, extern oder vor Ort mit Pferden.